bevictor伟德官网·(中国)唯一官方网站
首页
集团介绍
公司介绍
伟德国际唯一官网入口
组织架构
所属公司
地理位置
联系我们
主营业务
港口综合物流服务
进出口贸易服务
网络货运平台服务
房产租赁服务
新闻中心
集团新闻
党群活动
党群信息
招商信息
招商招租
供求信息
采购信息
风险控制
经典案例
法律法规
内控合规
在线咨询
客户咨询
员工留言
首页
集团介绍
主营业务
新闻中心
党群活动
招商信息
供求信息
风险控制
在线咨询
内控合规
news center
经典案例
法律法规
内控合规
内控合规
首页
>
风险控制
>
内控合规
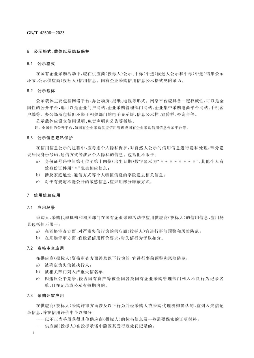
国有企业采购信用信息公示规范
时间:2023/06/13 发布者: 浏览次数:31502次
【返回列表】
下一篇: 如何做好国有企业合规风控管理与内控体系建设
集团介绍
集团介绍
集团介绍
集团介绍
集团介绍
集团介绍
集团介绍
主营业务
主营业务
主营业务
主营业务
主营业务
新闻中心
新闻中心
党群活动
党群活动
招商信息
招商信息
供求信息
供求信息
风险控制
风险控制
风险控制
风险控制
在线咨询
在线咨询
在线咨询
集团介绍
公司介绍
伟德国际唯一官网入口
组织架构
所属公司
地理位置
联系我们
主营业务
港口综合物流服务
进出口贸易服务
网络货运平台服务
房产租赁服务
新闻中心
集团新闻
党群活动
党群信息
招商信息
招商招租
供求信息
采购信息
风险控制
经典案例
法律法规
内控合规
在线咨询
客户咨询
员工留言
联系电话
022-25767070
地址:天津港保税区海滨五路31号国展中心4楼
电话:+86-022-25767070
传真:+86-022-25761125
bevictor伟德官网·(中国)唯一官方网站 版权所有
津ICP备13004017号
津公网安备 12019102000161号
技术支持:快帮云建站